腾博会
网站首页
公司概况
公司简介
组织框架
开展规划
资质荣誉
公司文化
新闻中心
公司新闻
行业新闻
产品中心
有机膦酸
有机膦酸盐
有机高分子聚合物
缓蚀剂
杀菌灭藻剂/粘泥剥离剂
亚磷酸
科研创新
公司科研
国家标准
行业标准
信息反馈
联系腾博会
人才招聘
联系方式
EN
公司新闻
行业新闻
您的位置:
首页
>
新闻中心
>
公司新闻
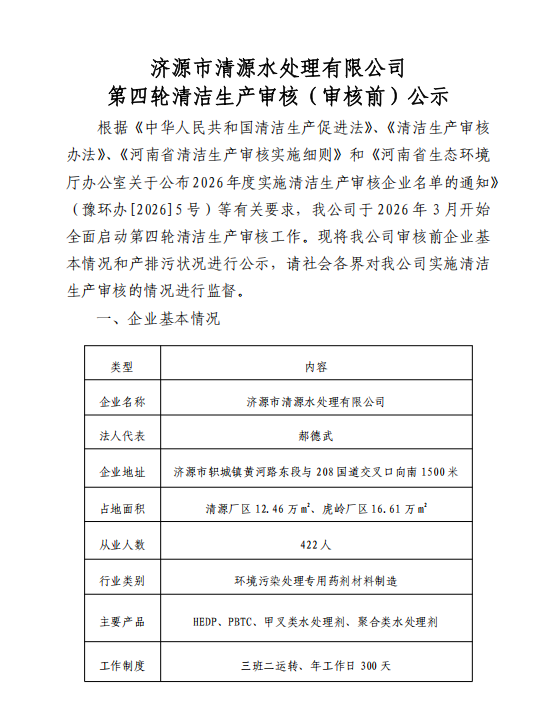
济源市腾博会水处理有限公司 第四轮清洁生产审核(审核前)公示
文章出处:本站
浏览次数:58
发表时间:2026-03-03
下一篇:
腾博会: 擘画新蓝图 奋进新征程 展现新作为 聚力谱写集团高质量开展崭新篇章——集团召开2026年工作大会
上一篇:没有了!